扫码关注官方微信预约挂号
首页
医院概况
医院介绍
组织结构
医院荣誉
医院文化
院容院貌
联系我们
新闻中心
医院要闻
医院公告
电子期刊
媒体视角
科室特色
省级临床专科
省级中医优势专科
省级中医特色专科
市级临床培育专科
其它科室
专家介绍
院内专家
外聘专家
信息公开
机构人员
设备技术
研究平台
医疗价格
环境导引
诊疗服务
行风投诉
科普健教
便民服务
监督保障
医院信息公开
法律法规
医院党建
招聘招标
招标信息
招聘信息
健康指南
就诊流程
医院导航
交通方位
医院章程
健康教育
医保指南
医院概况
新闻中心
科室特色
专家介绍
信息公开
医院党建
招聘招标
健康指南
医院介绍
组织结构
医院荣誉
医院文化
院容院貌
联系我们
医院介绍
组织结构
医院荣誉
医院文化
院容院貌
联系我们
医院要闻
医院公告
电子期刊
媒体视角
省级临床专科
省级中医优势专科
省级中医特色专科
市级临床培育专科
其它科室
院内专家
外聘专家
机构人员
设备技术
研究平台
医疗价格
环境导引
诊疗服务
行风投诉
科普健教
便民服务
监督保障
医院信息公开
法律法规
医院党建
招标信息
招聘信息
预约挂号
报告查询
就诊流程
医院导航
门诊指南
交通方位
医院章程
健康教育
医保指南
住院须知
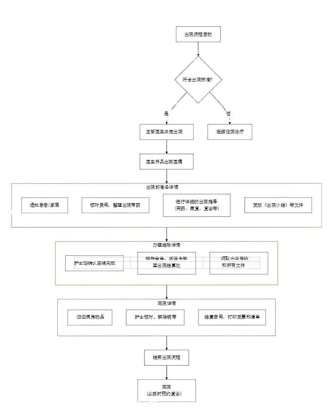
出院流程图
来源 : 黄山市中医医院 发布时间:2025-12-18 浏览量:1666
上一篇
下一篇
返回列表